
最終更新日:2022年8月16日

[ライトペーパー]
1. 基本方針および免責事項
2. SILK報酬
2.1 NFTプレイヤー
2.2 マップ所有者
2.3 プラネラリーノード運営者
2.4 F2Pプレイヤー:05
2.5 その他 05
3. SILK消費方法 06
3.1 アラクニウム 06
3.2 アップグレード 06
3.2.1 アップグレードの質 07
3.2.2 リロール 08
3.3 エネルギー固定* 08
3.4 SILK*を使用したタンク購入 08
3.5 マップのアップグレード 09
3.6 プラネタリーノードのアップグレード 09
3.7 その他の用途 09
4. 勝利ポイント対SILKの比率 10
5. パイロット・プログラム* 12
6. パワー構造 13
6.1 SILKパワー * 13
6.1.1 GALAとSILKパワー* 13
6.2 名誉システム* 14
7. 「動的供給」 の仕組み 15
7.1 ポイント対SILKの比率 15
7.2 部品価格 15
7.3 SILKパワー乗数 15
8. 作成中
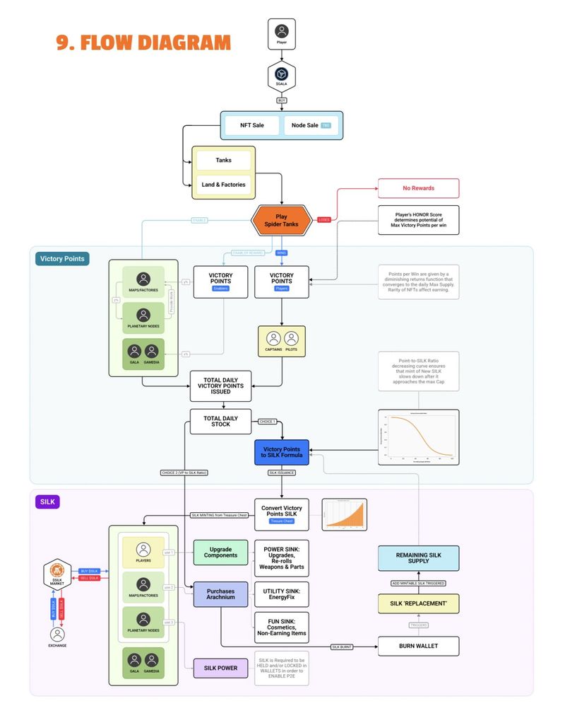
スパイダータンクは、Play & Earn (P&E) エコシステム (NFTホルダー、プレイヤー、ゲーム開発者を含む参加者のウェブ) であり、スパイダータンクで対戦し、ゲームトークン報酬分配に提出する「勝利ポイント (Victory Points)」 の受け取りを中心に展開します。
このエコシステムにおけるゲームトークンはSILK**
0xB37Db40e16a7CaaE38f1e4dbd6B1e44cfFe03072 (コントラクト) で管理される、ERC-20トークンです。
スパイダータンク・エコシステムに参加 (主にゲームをプレイし勝利すること、エコシステムをサポート) することで獲得できます。本書では、SILKの使用方法と報酬獲得方法、発行に関する規定など、エコシステムの概要を説明します。
本書の内容は予告なく変更されることがあります。特に、記載数値は指定のない限り、比較の為だけに使用されるものです。
すべての項目は、ゲームサービスやトークノミクスの進化に伴い、変更される可能性があります。特に (*) の付いた項目は現在開発中であるため、リリース前に削除または大幅に調整される可能性があります。
**Gala GamesはSILKの価値について、いかなる予測、約束、推測を行いません。プレイ報酬として獲得されるSILKは、ミント前 (未鋳造) の状態でプレイヤーの宝箱に送付されるため、トークンの譲渡、出品、購入、売却を行うには、ユーザーはまずトークンをミント (鋳造) する必要があります。
エコシステム参加者は誰でも、さまざまな方法でSILK報酬を受け取ることができます:
2.1 NFTプレイヤー
Play-To-Earn NFT (タンクボディ、タンク武器、またはそれらを組み合わせたヒーロータンク) を所有者は、ゲームをプレイし勝利することで勝利ポイントが付与され、SILK報酬分配に提出することができます。具体的には、試合に勝つたびに、使用したNFTのレベルやレアリティに応じて、特定数の勝利ポイントが付与されます。報酬分配は、その日の収穫逓減曲線に従い、最初の20勝**で1日分の勝利ポイントの大部分 (約90%) を獲得できるようになっていますが、試合に勝つたびに継続した報酬獲得が可能です。公平な試合と仮定した場合、40試合、およそ3時間の連続プレイが必要となります。
1日の終わりに (UTC時間午前0時05分=日本時間午前9時5分)、その日の勝利ポイント対SILKの比率***に基づいて、合計勝利ポイントを元にSILKが分配されます。SILKはプレイヤーの宝箱に入り、そのまま所有、または自由にミントし、利用することが可能です。
なお、将来的には、勝利ごとの勝利ポイントやその他の受け取り可能な報酬は、試合への貢献度が高い人がより多くの報酬を受け取れる様に、さらに複雑な層で生成されるようになる予定です。
** 詳細は「3.3 エネルギー固定*」 参照
*** 「4 勝利ポイント対SILKの比率」参照
2.2 マップ所有者
マップ所有者は、所有するマップで提供した試合ごとに勝利ポイントを受け取ることができます。 所有するマップNFTをプラネタリーノードにリンクすることで、そのマップ上で試合を行うことができます。1回の対戦でマップ所有者に与えられる報酬は、試合に勝利したチームへの勝利ポイントより比較的小さな割合になります。1つのマップで一定期間にプレイできる試合数は、マップのレベルによって決定されます。詳細については、「3.5 マップのアップグレード」をご参照下さい。
2.3 プラネタリーノード運営者
プラネタリーノード運営者は、マップ所有者に勝利ポイントを与え、試合提供を可能にします。プラネタリーノードにリンクされたマップで試合が行われるたびに、マップ所有者の報酬の一部に相当する報酬 (勝利チームに与えられる勝利ポイントのごく一部) を得ることができます。
2.4 F2P プレイヤー
タンクやマップを所有していないプレイヤーでも、パイロット・プログラムを通じてプレイする事により、スパイダータンク・エコシステムに参加することが可能です。
(詳細は「5 パイロット・プログラム」を参照)
2.5 その他
スパイダータンク提供会社Galaと、開発元であるGAMEDIA、およびファウンダーズノード運営者も分配の一部を受け取ります。
SILKは様々な用途で消費することができ、主な用途としてタンクアイテムNFTのアップグレード購入が挙げられます。
3.1 アラクニウム
アラクニウムはスパイダータンクのプレミアムゲーム内通貨であり、入手方法は2種類あります。ストアにてSILKで購入可能、また、ゲーム終了時に、勝者は報酬を勝利ポイント (SILKに交換可能) または、アラクニウム (ポイント対SILKの比率でアラクニウムの量が決定される) のどちらで選択することができます。これはSILKを受け取って、すぐにアラクニウムを購入することと同等になります。
アラクニウムは、以下の購入に使用することができます:
アップグレード用部品
アップグレードとアップグレード・リロール
エネルギー固定*
その他
ストアで購入 (またはゲーム終了時に請求) したアラクニウムと、SILKの交換は不可能であり、ゲーム内でデータベースアイテムの購入にのみ使用可能です。
3.2 アップグレード
タンクの武器やボディをアップグレードする場合、現時点でNFT所有者は、レアリティに応じて適切な量の部品とアラクニウムを購入する必要があります (後日これらのアイテムはファクトリーの仕組みによってゲーム内で入手可能になります)*。
部品価格の内訳は以下を予定:
コモン (ボルト) : 0.01SILK
アンコモン (スクラップメタル) : 0.02SILK
レア (チップ) : 0.05SILK
エピック (ハイドロ) : 0.10SILK
レジェンダリー (エンジン) : 0.20SILK
エンシェント (エネルギーコア) : 0.50SILK
アイテムのアップグレードには、特定のレアリティレベルまでの部品が必要です。例えば、コモンの武器をレベル0から1にアップグレードする場合、プレイヤーはアルカニウムとボルト購入に必要なSILK (比較的少量) を費やす必要があります。しかし、エンシェントの武器をレベル28から29にアップグレードするには、アルカニウム、ボルト、スクラップメタル、チップ、ハイドロ、エンジン、エネルギーコアの購入が必要となり、より多くのSILKが必要になります。
3.2.1 アップグレードの質
タンクアイテムのアップグレードには、アイテムの勝利ポイント報酬の可能性を直接的に増加させる、など幾つかの目的があります。レベル30のコモン武器が勝利した時に与えられる勝利ポイントの最大値は、レベル0の数倍となります。また、アップグレードはその名の通り、アイテムのステータスを向上させ、ステータスが向上すれば、勝利の確率も上がります。

3.2.2 リロール
アップグレードの質 (ステータスの増加の大きさ) が、並~完璧の間で変化することを考慮し、プレイヤーにはアップグレード適用前にその質を上げるチャンスがあります。完全なアップグレードの約15%に相当する費用で、アップグレードを「リロール (やり直す)」することが可能ですが、これは必ずしもより良いアップグレードを保証するものではありません。例えば、プレイヤーがすでに良いアップグレードを所有していた場合、リロールで更に良いアップグレードになる保証はありません。また、リロールの回数制限はありませんが、特定地域に限定されます。
3.3 エネルギー固定*
エネルギーは、アイテムの1日あたりの勝利ポイント還元率が、減少する曲線のどこに位置するかを決める指標です。勝利するたびにエネルギーが消費され、連続勝利するごとに、特定のアイテムで獲得可能な勝利ポイント数が減少します。前述の通り、エネルギーは20勝で1日の勝利ポイントの約90%を獲得できるように設定されており、平均して40勝、3時間のプレイが必要となります。
より高い勝利ポイントの分配を望むプレイヤーには、アイテムのレアリティとレベルに応じたSILKを消費することで、一定の試合数 (勝利数ではない) だけエネルギーを一定レベルに固定することができる「エネルギー固定」の仕組みをご紹介します。
エネルギー固定は、アイテムのエネルギーレベルを固定し、勝利ごとに一定量のポイント発行の受け取りを可能にします。この報酬は減少することなく、20試合の間エネルギーレベルが固定されたまま一定に保たれます。エネルギー固定の効果が切れると、アイテムのエネルギーレベルはエネルギー固定適用前の状態に戻ります。
3.4 SILK*を使用したタンク購入
ゲームのライフサイクル後半には、SILKを使って「ボディ」「武器」「ヒーロータンク」などのタンクNFTが購入可能になります。
SILKでのタンク販売は時期が限定されており、NFTの数量は通常の販売よりもさらに制限される可能性があります。
3.5 マップのアップグレード
マップ所有者は、所有するマップをプラネタリーノードにリンクし、試合を提供することで勝利ポイントを得ることができます。どのマップで試合が行われるかは、マップキュー (Queue=先に格納したデータから取り出す、待ち行列) で確認することができます。特定のマップが使用 (マップで試合が行われる) されると、そのマップは自動的にマップキューに戻されます。
マップのレベルは、マップキューに登録できる枠の数を決定し、マップの使用頻度を増加させます。登録枠を増やす為に、マップ所有者はアラクニウムや部品を使ってマップNFTのレベルを上げることができます。キューの枠が多いほど、より多くのゲームを提供することができ、より多くの報酬を受け取ることが可能です。
3.6 プラネタリーノードのアップグレード
プラネタリーノード運営者は、SILKおよびGALAを使い、ノードをアップグレードし、マップシステムとの相互作用を通じてスパイダータンク・エコシステムに役立つ作業を実行する為の能力を高めることができます。アップグレードによって容量が増加したプラネタリーノードは、より大きなワークロードを実行することも期待されます。
ノードはマップと同じように試合と相互作用します。つまり、試合が行われるには、試合を提供するマップと、その試合を可能にするノードが必要となります。ノードはマップNFTと同じように特定の試合提供を可能にします。マップNFTはマップキューで特定の試合とペアになるのを待ち、プラネタリーノードはノードキューで特定の試合とペアになります。マップ所有者と同様に、ノード運営者もSILKおよびGALAを使ってノードのレベルを上げることで、ノードキューの枠を増やすことが可能になります。
3.7 その他の用途
追加要素を導入していく中で、プレイヤーは他のアイテムも購入できるようになります。個人のタンクに特徴を加える外観を変えるアイテム、ゲーム内のバフやブースト、上限なしのプロマッチまで、様々なアイテムを購入することができます。今後のアップデートの詳細については、「8 作成中」をご覧ください。
1日の終わりに分配されるSILKは、その日の勝利ポイント対SILKの比率によって決定され、その日の終わりに全参加者が蓄積した勝利ポイントと、現在のSILK供給量によって決定されます。この仕組みはスパイダータンク内外両方で流通するSILKの量にソフトキャップを設定するために導入されました。ソフトキャップの値は、スパイダータンク・エコシステムへの支出によって決定されます。
SILKはスパイダータンク・エコシステムの唯一の通貨であり、その規模が大きくなっても、支給は増えません。そのため、SILKの生産量は時間とともに希少になるように設計されています。
その日の勝利ポイント対SILKの比率は、現在の累積ミントとその日までのトータルバーン量によって決まり、勝利ポイント対SILKの比率と循環供給量の関係は以下の表の通りになります:

累積ミント量が増えると、各勝利ポイントのSILK報酬量が減少します。同時に、ストアで消費されたSILKは収益として受け入れるのではなく、すべてnullアドレスに送られ、バーンされることになります。勝利ポイント対SILKの比率の減少に対抗して、トータルバーン量が増加すると比率も増加します。 SILKの流通供給量がソフトキャップである一億に近づくと、勝利ポイント対SILKの比率は0に近づき、ゲーム内でSILKが消費されなければ、将来的に報酬も0に近づくことを意味します。
プレイヤーの所有アイテムを活用するために、タンク所有者 (キャプテン) が、他のプレイヤー (パイロット) に所有するタンクでのプレイを許可する仕組みです。タンクNFT所有の有無に関わらず、誰でもキャプテンのタンクでプレイすることができ、キャプテン自身が使用した場合に得られる勝利ポイントの一部を受け取ることができます。
キャプテンがパイロット・プログラムのローンチ版に参加する場合、24時間ごとにタンクを1つだけプログラムに登録することができます。タンクはその間プログラムに固定され、時間が経過すると自動的に返却されます。パイロット・プログラムに再び参加する場合、同タンクまたは他のタンクを再度申し込みする必要があります。タンクがパイロットに使用された場合、そのタンクで勝利した試合の勝利ポイントの一部をキャプテンが受け取ります。各試合の勝利ポイントの一部は「処理手数料」としてバーンされ、残りはパイロットとキャプテンで均等に分配されます。ゲーム開発やパイロット・プログラムの改善後、キャプテンがパイロット・プログラムに申し込みできるタンクの数が増え、24時間の固定期間が終了する前に、自分のタンクを回収できるようになる可能性があります。
初のパイロット・プログラムのローンチ後、パイロットには利用可能なプールからランダムにタンクが割り当てられます。プレイヤーは、タンク所有の有無に関わらずパイロット・プログラムに参加して、タンクプールからランダムな1台を一時的に受け取ることが可能です (使用できるタンクがある限り)。勝利した場合、勝利ポイント報酬 (処理手数料は除く) をキャプテンと分配し、タンクは所有者が回収することができます。現在、パイロットは数回の試合を通じて、レアリティやレベルに応じた様々なタンクを操縦することができます。
ゲームの成長に伴い、パイロット・プログラムはより複雑になり、パイロットの経験と割り当てられるタンクの質との間に、より強固な相関関係が生まれる予定です。
スパイダータンクエコシステムは、プレイヤーのサポートと参加に支えられています。以下のパワー構造は、スパイダータンク・エコノミーへのアクセス方法を表しています。
6.1 SILKパワー*
スパイダータンク・エコシステムがより強固になるにつれ、プレイヤーはその日のP&Eの可能性を高めるために、ウォレットまたは宝箱にSILKを保有する必要があります。勝利ポイント報酬を受け取るには、一定量のSILK保有が必要であり、ウォレット (Galaに登録済の) 内のミント済みSILKと宝箱内のミント前SILKの合計が対象になります。
必要なSILK保有量は、 SILKパワーの乗数によって決定されます。例えば SILKパワーの乗数が10の場合、プレイヤーは最大10 SILK (またはその時点の勝利ポイント対シルクの比率での勝利ポイント相当数) を受け取るために、100 SILKを保有する必要があります。SILKを保有し続けることでプレイヤーの報酬生成能力を発揮し続けることができます。SILKパワーは、一定量の報酬が付与された後に発動するため、すべてのユーザーは、SILKを必要とする前に基本量の報酬を受け取ることが可能になります。
6.1.1 GALAとSILKパワー*
高レベルのアイテムは、より高い勝利ポイント報酬が期待できます。これをサポートするために、プレイヤーはSILKだけでなく、GALAの保有が必要です。より高レベルの報酬を得るためには、プレイヤーはSILKパワーの一定割合をGALAで保有する必要があります。例えば、SILK乗数を10とした場合、1日に50 SILK以上の報酬を受け取るには、500 SILKと100 SILK相当のGALAを保有する必要があります。Gala Gamesエコシステムの成長に伴い、ゲーム特有のGALAパワーが導入される可能性があります。
6.2 名誉システム*
名誉システムは、スパイダータンク・エコシステムに参加するプレイヤーのインセンティブを維持し、その結果、ゲームとその根底にあるトークノミクス構造に参加する人々のゲーム体験を向上させるために作成されたものです。名誉システムは、ゲームエコシステムに組み込まれた基本に反する行為を行ったプレイヤーの勝利ポイントに直接影響を与えることで、この目標達成を目的としています。ここで提案されるものは、名誉システムの最終体系ではありません。コミュニティとその提案に耳を傾けて設計しましたが、名誉システムのリリース前にすべての提案を聞きたいと考えています。簡略すると、ゲーム参加者は全員 (本書での説明通り) 成果に基づいて勝利ポイントを受け取る可能性があります。1日に獲得できる勝利ポイントは無限ですが、1回の勝利で獲得できる最大勝利ポイントは、プレイヤーの名誉スコアによって制限されます。名誉システムの仕組みについては、今後追加発表される「ライトペーパー」で概説される予定です。現時点では、勝利ポイントに制限はありませんが、勝利ポイントを積み重ねるのが容易か困難かは、名誉スコアによって決定されるということが重要なポイントです。
動的供給の仕組みの元、Gala GamesとGAMEDIAは、任意でいくつかの規制へのアクセスを維持します。最初にGala GamesおよびGAMEDIAが使用する可能性があると予想される規制は、以下のとおりです:
7.1 勝利ポイント対SILKの比率
4ページ目で説明した、勝利ポイント対SILKの比率の直接的な動きに加え、Gala GamesおよびGAMEDIAはその比率を増減させることが可能です。
7.2 部品価格
部品 (データベースアイテム) は、米ドル換算ではなくSILKで直接価格設定され、発行レートの変更に伴い、価格が調整される可能性があります。
7.3 SILKパワー乗数
プレイヤーに要されるSILKパワーの正確な値は、ゲームの寿命を通じて変化します。
スパイダータンクエコシステムがより強固になるにつれて、我々はエコノミーに新しい要素を導入し、徐々にその複雑さとプレイヤーがインタラクトできる方法を増やしていく予定です。
以下で紹介される不完全なアップデートリストをご参照ください。これらの構造の実装に近づくにつれて、日付と詳細はアップデートされます。
プレイ中にバフや特典を得られる消耗品
タンクの外観を変え、他との差別化を可能にするアイテム
ゲーム内で部品の受け取りが可能になる、完全に統合されたランドとファクトリーのシステム (詳細は後日発表)。
最高レベルのプレイで、上限なしの報酬を得られる仕組み
パイロットとAIによって操作されるタンクの艦隊を、リモートで指揮できる本格的な「ドロップシップ」システム
その他…
8.1 ドロップシップ
ドロップシップは、タンク部隊の遠隔操作が可能になるゲーム機能です。 ドロップシップ機能はすべてのプレイヤーが利用できる機能です。すべてのドロップシップは1つのドロップポッドから始まり、ポッドの中にタンクを1台搭載することができます。このタンクはパイロットプログラムに登録され他のプレイヤーに提供されます。プレイヤーはアップグレードを購入し、ドロップポッドを追加することで、パイロットプログラムに一度に投入できるタンクの数を増やすことができます。 (詳しくは「5. パイロットプログラム」をご覧ください) ドロップシップの機能向上が進むにつれ、アップグレードを追加することでタンクをAIプログラムに組み込み、カスタマイズやアップグレードが可能なAIパイロットに運用される可能性があります。
「免責事項」の全文を、よくお読みください。
ここに記載された情報はあくまで概念的なものであり、今後開発されるスパイダータンク・プロトコルの開発目標が記載されています。特に、ライトペーパーのプロジェクト・ロードマップは、スパイダータンクチームの計画の一部を概説するために共有され、情報提供のみを目的としており、いかなる拘束力を有するものでもありません。最終的には、開発、リリース、商品のタイミング、機能や特徴は、当社、提供元、関連会社の任意に委ねられ、変更される可能性があるため、購入決定においてこの情報に依拠しないでください。本書 (ライトペーパー) に記載された特定の記述、見積もり、および財務情報は、特定の既知および未知の不測の事態とリスクを考慮に入れた、将来の見通しに関する記述であり、このような将来の見通しに関する記述で外挿または表現された推定値または結果は、将来的に事実上および実質的に異なる場合があります。
また、ライトペーパーおよびウェブサイトは、時間と共に修正または置き換えられる場合があります。ライトペーパーやウェブサイトを更新する義務や、ここに記載された以上の情報へのアクセスを受信者に提供する義務は無いものとします。

Discordで会話に参加!
日本語出典:Gala Games Japan Medium
日本語原文:スパイダータンク:ライトペーパー











