
脳は腸に栄養を効率的に送るための器官と言われるほど、腸は生物の体に大きく関わっています。
腸内環境を整うと、体の調子が良くなることはよく耳にする話であり、ヒトや動物に関わらない多くの研究でも明らかになっています。
そんな私たちの腸内に住み着く細菌たちは、健康を維持する上では欠かせない存在です。
近年の研究では、肥満を防止することにこの腸内細菌が一役買っていることが明らかになってきました。
今回はそんな肥満と腸内細菌についての研究紹介です。
参考記事)
・Chemical Produced by Gut Microbes Seems to Prevent Obesity in Mice(2024/01/04)
参考研究)
・An early-life microbiota metabolite protects against obesity by regulating intestinal lipid metabolism(2023/10/11)

ヴァンダービルト大学の研究から、マウスを対象とした実験において、過度の体重増加から体を守る働きをもつ腸内細菌(乳酸菌)と、その細菌が生み出す化合物を発見したことが報告されました。
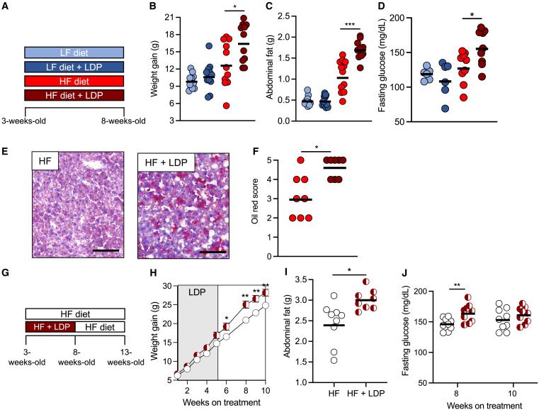
実験では、ペニシリン系抗生物質(以下、抗生物質)を与えた若いマウス(3週齢)と、ペニシリンを与えない若いマウスを用意し、それぞれに高脂質食と低脂質食を与えました。
この抗生物質と食事による調整は、マウスは大人になるまでの5週間まで続けられました。
その結果、抗生物質を与えられたマウスは、もう一方のマウスに比べて顕著な体重の増加と腹部の肥大がみられました。(下図A、B、C、D)

これらの実験動物の腸内細菌をサンプリングすることにより、抗生物質に曝露された体重増加マウスにおけるラクトバチルス属細菌(乳酸桿菌)の減少を特定することができました。
分析では、抗生物質によって乳酸菌類が減少することで、腸のPPAR-γ(ペルオキシソーム増殖因子活性化受容体γ)が枯渇し、肥満を悪化させること推測されました。
過去の研究では、腸内細菌叢の乱れが、PPAR-γ2の現象と関連づけられており、脂肪処理に関与することが知られています。
また、細胞に乳酸桿菌を接種するとこの現象を逆転させることができ、細菌によって生成されるフェニル乳酸と呼ばれる分子を特定することができました。
これにより、フェニル乳酸が腸上皮細胞の脂肪分泌を実際にブロックすることを実証したことと、抗生物質への早期曝露と高脂質食は肥満を悪化させることが示されました。

ただし、低脂質食をあたえられたマウスと低脂肪食+抗生物質を与えられたマウスでは、体重の増加や腹部の大きさに差が見られないことから、どういったメカニズムで腸内細菌が体重をコントロールしているのかについては研究の余地があります。
ヴァンダービルト大学の微生物学者マリアナ・ビンドロス氏は、「この微生物(乳酸桿菌)とその代謝物の欠如によって腸上皮細胞が脂肪を処理する方法が変化し、細胞がより多くの脂肪を体内を循環させる。
通常、フェニル乳酸は、上皮細胞に対して余分な脂肪をパッケージングして分泌しないよう指示する代謝産物である。上皮細胞が微生物叢からのシグナルを失うと、上皮細胞の働きが変化し、マウスはより太る。」と説明しています。
「ビフィズス菌科やペプトストレプトコッカス科に属する種を含む複数の細菌種がフェニル乳酸を生成する」と研究チームは論文にまとめています。
このメカニズムが若い人間でも同じであることを確認していませんが、マウスもヒトも生物として構成要素を共有しています。
乳酸菌は、プロバイオティクスで一般的に使用される細菌で、キムチやコンブチャなどの発酵食品に含まれています。
日本においてもチーズなどの発酵食品を食べるよう奨励しているため、意図せず発酵乳を摂取している可能性があります。
食生活の中に発酵食品などの腸内環境を整える食べ物を取り入れることは、健康にとってとても良いということですね。
この研究の詳細は、Cell Host & Microbeにて確認することができます。











