
どうも。こんばんは。モノブログDXです。
今回のテーマはスマートフォンがテーマです。「バイトテロを考える」というタイトルで送るモノブログの独断と偏見で解析した「バイトテロ問題」です。
今回はガッバガバな投稿です。
2013年ごろに流行ったTwitterにふざけた『画像』を投稿をして炎上した「バカッター」と呼ばれるスラングが生まれました。
これはバカとツイッターのかばん語(造語)で、10代から20代の層が『ふざけたこと』をしてインターネットに投稿し、炎上する流れです。
規模によっては逮捕、そこから損害を被り、株価の下落、店舗が閉店に追い込まれるを経て、今年からは民事訴訟を起こす企業も多いらしく「切り込みに出かける」経緯も通りそうです。(´・ω・`)
2013年当初は未成年が飲酒する画像というものから、アイスケースに入った画像まで生まれ、迷惑行為の一環でした。(´ω`)
昨今の就職・転職にアルバイトの雇用契約書とは別に「秘密保持」「損害に関する契約書」がたくさん発行されてきたのですが、ここには法律とは別の「書面と抑止力」的な印象があり、法に基づく力はそこまでありませんでした。しかし、今回某お寿司屋さんは若者のおふざけに天誅を下す勢いのようです。
そしてこれの逆の動きがあります。個人を特定しページキャッシュ(WEB魚拓と呼ばれるWEBページを保存)をとり、さらにSEO対策を施してから、Google検索の上位に表示させるインターネットジャーナリズム的「まとめサイト」の運営者らは、これらが投機的なものの印象があったりします。
政治的、環境的、経済的な損害以外の人為的な被害を受ける企業と投資家、そして特定され「ああ。この人なんだねぇ。。」と認知される本人。誰も幸せにならない((?)まとめサイトは幸せなのかな?)インターネット上の現象がありました。
(´ω`)
もともとテロ(テロリズム)って、弱きものが大きいものに抗うような、人間が血で血を洗う、革命的、政変的、そしてアメリカとイラクのような政治的でゴリゴリしたもののはずだったのですが、ここインターネットでは別のものの印象になってしまいました。(´・ω・`)
さて、今回はモノブログが解析したバカッター、バイトテロ、バカスタグラムの様相です。どうやら扱われている言葉がそれぞれ違うようです。(・ω・)
個人的に困ってるものに昨今のメディアはテレビを見ててもソーシャルネットワークの問題、インターネット見ててもソーシャルネットワークの問題が上がり、
正直メディアの電源を入れたら掲載され出典がわかりにくい、行方が見えにくい、虚構(ありそうでなさそうな事実っぽいこと)ばかりが生まれる、なんだか考えただけでも憂鬱なニュースが多いのであります。(´・ω・`)
三連休やることなかったし、ここで綺麗にふるい分けしてみようと思いました。
٩( 'ω' )و
さて、ここから定義なのかよくわからないのだけど、ソーシャルネットワークのスラングの定義とされるものです。٩( 'ω' )و
バカとツイッターのかばん語で、ソーシャルネットワークサービス「Twitter」にふざけた「画像」を投稿したところ、炎上し問題になりました。2012〜2013年代から火がつき、産経新聞らでは2013年にネット流行語大賞を受賞しました。共通項目は「ふざけた『画像』の投稿」のようです。
バカとインスタグラムとの派生したかばん語で、ソーシャルネットワークサービス「instagram」にふざけた『動画』(ストーリーと呼ばれる24時間後に消える動画投稿機能)を投稿したところ、炎上し問題になりました。動画のメディアで炎上するといったものは今が旬なのかもしれません。。(´ω`)
こういった皮肉は歴史を辿ってきました。例えば「今時の若者は・・・」に続くフレーズのようによく言われてきた、ゆとり教育を受けたとされる「個人主義:マイペース」と揶揄(皮肉られる)される「ゆとり世代」、
その下の世代にあたる「お金を消費しないブランドを持たなくてもいいと悟るから:ファストファッションが好き」と揶揄された「さとり世代」、さらに現在は「共感を重視する:お互いのより良い関係を重視し本音を言わない」と揶揄される「つくし世代」があります。(´ω`)
正直流行りについていくのが大変なところで「ラベルの言葉は今後いくつ増えるんだろう。。」という感じもします。(´ω`)
そしてバイトテロは、雇用契約上にあったアルバイトがソーシャルネットワークサービスにアルバイトの問題になりそうな行動をアップロードし、炎上。その後企業が店舗撤退に追い込まれる、株価が下落するといった企業の信用問題に関わるものとした印象がします。
本来のソーシャルネットワークサービスの素敵な展開は、小さなレストランがステーキの「ジュー!」という瞬間をアップロードし「うまそう!」という広報の「厨房からのお便り」なはずだったのですが、厨房の「見えないところの不安を煽る」映像に様変わりしてしまいました。(´・ω・`)
バイトテロもアルバイトとテロリズムの造語です。
少しずつニュースを読んでいくと、同じソーシャルネットワークですが、利害関係を考えた時の「消費者」として出かけた時にやったのがバカッター、バカスタグラムと考えた人が多いようで「従業員」がやって発展した問題をバイトテロと表現しているような印象がありました。٩( 'ω' )و
さて、ここからソーシャルネットワーク問題を数字と分布から考えてみました。
٩( 'ω' )و
用いるのはGoogleマップで、それぞれのまとめサイトの恩恵を受けながら、どんな地域で発生しているのかを入力していきます。
消費者としてやったことにアイコンをつけ、企業対消費者が戦ってるのでフェンシングのアイコン。
従業員がやったことにテロということで宇宙人のアイコンをつけました。
四角のラベルは未成年喫煙と飲酒、あとは個人的にアウトというか、とりあえず若者のいたずら(某学院大学の男の子が、「水道を孕ませる」といって公園の公共水道に肛門をくっつけてしまう写真)といったもう、しょうもないやつです。。猿飛佐助から六文銭のマークにしました。(´ω`)(?)
データ数が25しかなく、データとしてすごくしゅくないのでガバガバな成果ですが、少し見えてきそうなところがありました。
データの内訳は2012から2019の特定された地域で、全て25部数のうちテロ被害があった地域でもっとも多い数が東京と大阪でした。消費者と企業の戦いはそこまで目立った数が出ませんでした。傾向として千葉、神奈川、大分といった郊外都市の方が多いようです。
関東地方だけでトラブルが多く見受けられました。。
テロがあった店舗は都市部に集中し、猿飛佐助が多い地域は大阪、神奈川の方が多いです。
さて、データ数がしゅくなくガバガバな内容ですが考察してみました。٩( 'ω' )و
不適切動画のうち、アルバイトの不適切な動画(ここではバイトテロ)は都市部に集中していました。もっとも被害を受けた店舗所在地は東京都で、18データ中4件でした。
社会福祉の領域では貧困と反社会性は相関が強い(先代の研究では貧困の数値が上がると反社会性の数値も上がりやすい)と示唆(しさ:暗示)されてきました。
さらに、昭和の反社会的な行動の窃盗理由に「金がないから肉を盗んだ」という明確な理由があり、万引きの背景もそう言ったものがありました。現代の少年犯罪の数は年々減少しています。しかし、少年犯罪の「理由がわからない」としてピリピリする風潮でもあります。
他にも渋谷のハロウィンでの騒動を田舎者の集まりと評されました。しかし、逮捕された人たちは東京都渋谷区にくるのに、電車などの公共交通機関上で1時間もかからないような都市部で移動できる距離の人たちが逮捕されていたようです。
これは違うのかなぁ。。?
実際の投稿があった場所と経済が集中しやすいんじゃないのかなという憶測から、県庁所在地からテロがあった場所をマップ上で測ってみると車で平均25.08、中央値26(分)のところにありました。
これを尺に用いた理由はモノブログが盆地生まれ、県境育ちだからです。٩( 'ω' )و
店舗の傾向は必ず国道沿いにあり、さらに県庁に集積率が高い県の傾向も多い印象です。県庁所在地から11km圏内でテロ作業が行われているようです。。(計画性のあるものではないかな)
そこで上場している会社で考えてきました。バイトテロとクーデターのあった店舗のうち、被害をうけた企業トータル11企業のうち、上場している会社は8企業あり、「不安」というかなりの痛手も見込めます。(´・ω・`)
概念を破壊し、再構築するイノベーションは若者のソーシャルネットワークから生まれているのかもしれません。٩( 'ω' )و(何をすっとぼけたことを言っているのか)
さて、最後にネットニュースに飲まれた話です。ここでモノブログ自分のニュースの読み方がわからなくなってきました。(´・ω・`)
正直なところもう不適切動画はイヤです。インターネット上で誰もみてないからとおふざけという内容のものですが、気持ちにラベルがつけられるものが多く、
おふざけな空気感だけ切り取られ、なんだか読み取れて、焼き鳥屋のカウンターに座る中、後ろで男女混合集団の盛り上がりが聞こえてくる感じがするラベルが1つ、
そして、インターネット舐めてるといった怒りという気持ちのラベルがつけられることが1つ、
最後に情報量が多すぎて、よくわからない上に虚構(ありそうでなさそうな不安)ばかり浮かび上がり、正直なところどんなニュースを取り入れればよいのかよくわからないのであります。(´・ω・`)
これに至るまでデータを打ち込みながらTwitter検索をし、何が炎上の発端なのか探しているところTwitter検索ルールを用いて検索窓で発端源を探していました。
キーワード検索に「指定した数字以上のリツイート(反応)がされる投稿に絞って検索」するフィルタをTwitterでは採用しています。
検索ワード min_retweets:(リツイートされた数)にならって、
#バカッター min_retweets:300
#バカッター min_retweets:500
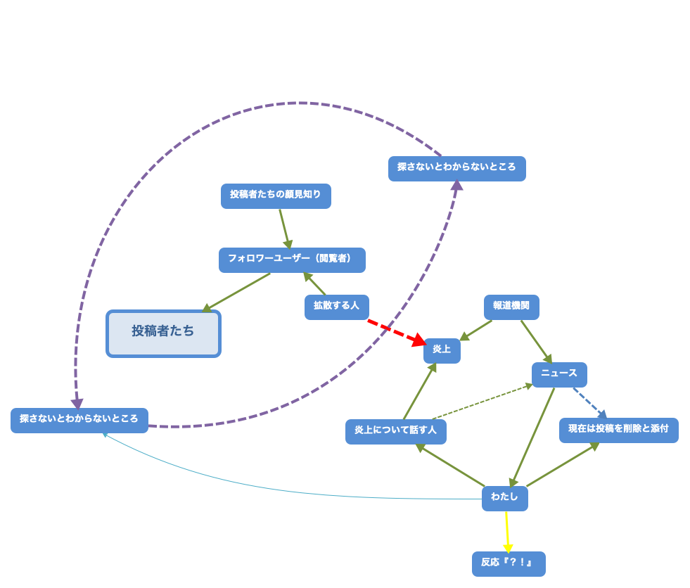
などと検索ルールで情報の発端源をさがして気がついたところ、たくさんの登場人物がTwitterにいることがわかりました。٩( 'ω' )و
投稿した人、内容を晒しあげる人、まとめサイトの作成者、報道機関、意見を言い合う人のような混沌とした流れがたくさんあり、情報がつかみにくいのであります。(´ω`)
そんなことをインターネットに投稿しつつ、「パトラッシュ。もうインターネットに疲れてきたよ」なのであります。(´ω`)
そんな三連休の終わりでした。
以上モノブログDXでした。
またどこかでお会いしましょう。٩( 'ω' )و











