
中国共産党に何の直接的な恨みもありませんが、発展と変革の窓口である香港が、多数の尊い人命と共に失われてしまうのは、正直我慢がなりません😖💦
みなさん、忘れないで下さい、今声を上げない人達と報道しないマスコミの事を❗️(´д`|||)
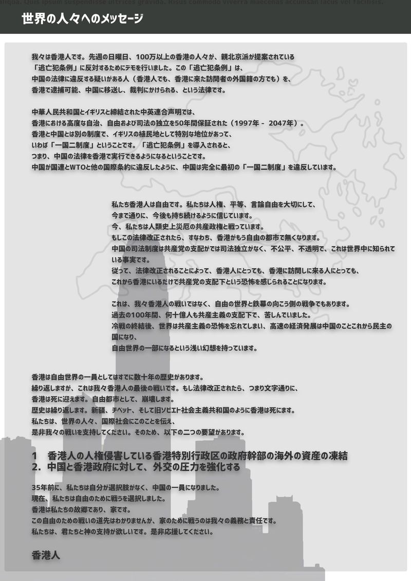
共産党政府の張り巡らした検閲をくぐって、まだ世界には多数の救援を求めるメッセージが発信されています。
犯罪者引き渡し条例が制定されてしまえば、ここ香港もチベットや内モンゴルと同じように、ゲットーとホロコーストが蔓延する世界になるでしょう((´д`|||)💦
拡大版はこちらです💦

こちらは英語の原文記事になります💦
日本人にとっても人事ではありません、共産党中国が次に狙っているのは南沙諸島と沖縄地方、現にベトナムでは領海内で中国の武装船に漁船が襲われています。
沖縄近海でも、中国船に漁船が追いかけ回される事件が発生、それに対するデニー沖縄県知事の発言が秀逸です(笑)😇


と言わんばかりのトンデモ発言する人が沖縄県知事・・・😱
選挙で投票する人を間違えると、日本全国がこうなります。みなさんきちんと選挙は行きましょう😖💦
そして声を上げましょう❗️
追記
香港でこの犯罪者引き渡し条例が成立した場合、香港人や中国人だけでなく、日本人を含めた外国人も中国本土への引き渡し対象になるとの報道がありました😱
つまり、共産党の都合次第で、ビジネスマンだろうが旅行客だろうが逮捕勾留されて中国本土に送られる可能性があります((((;゜Д゜)))
ソースはこちらです
途中経過報告

・・・思っていた通り、中国共産党のターンが始ま・・思っていた通り、中国共産党のターンが始まってしまいました・・・🥺💦











